Files
send-mail/node_modules/undici/docs/api/api-lifecycle.md
2025-06-13 19:44:16 +02:00

8.1 KiB

Client Lifecycle

An Undici Client can be best described as a state machine. The following list is a summary of the various state transitions the Client will go through in its lifecycle. This document also contains detailed breakdowns of each state.

This diagram is not a perfect representation of the undici Client. Since the Client class is not actually implemented as a state-machine, actual execution may deviate slightly from what is described below. Consider this as a general resource for understanding the inner workings of the Undici client rather than some kind of formal specification.

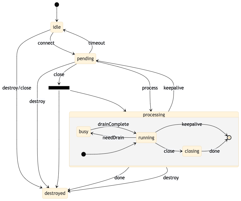
State Transition Overview

  • A Client begins in the idle state with no socket connection and no requests in queue.
    • The connect event transitions the Client to the pending state where requests can be queued prior to processing.
    • The close and destroy events transition the Client to the destroyed state. Since there are no requests in the queue, the close event immediately transitions to the destroyed state.
  • The pending state indicates the underlying socket connection has been successfully established and requests are queueing.
    • The process event transitions the Client to the processing state where requests are processed.
    • If requests are queued, the close event transitions to the processing state; otherwise, it transitions to the destroyed state.
    • The destroy event transitions to the destroyed state.
  • The processing state initializes to the processing.running state.
    • If the current request requires draining, the needDrain event transitions the Client into the processing.busy state which will return to the processing.running state with the drainComplete event.
    • After all queued requests are completed, the keepalive event transitions the Client back to the pending state. If no requests are queued during the timeout, the close event transitions the Client to the destroyed state.
    • If the close event is fired while the Client still has queued requests, the Client transitions to the process.closing state where it will complete all existing requests before firing the done event.
    • The done event gracefully transitions the Client to the destroyed state.
    • At any point in time, the destroy event will transition the Client from the processing state to the destroyed state, destroying any queued requests.
  • The destroyed state is a final state and the Client is no longer functional.

A state diagram representing an Undici Client instance

The diagram was generated using Mermaid.js Live Editor. Modify the state diagram here

State details

idle

The idle state is the initial state of a Client instance. While an origin is required for instantiating a Client instance, the underlying socket connection will not be established until a request is queued using Client.dispatch(). By calling Client.dispatch() directly or using one of the multiple implementations (Client.connect(), Client.pipeline(), Client.request(), Client.stream(), and Client.upgrade()), the Client instance will transition from idle to pending and then most likely directly to processing.

Calling Client.close() or Client.destroy() transitions directly to the destroyed state since the Client instance will have no queued requests in this state.

pending

The pending state signifies a non-processing Client. Upon entering this state, the Client establishes a socket connection and emits the 'connect' event signalling a connection was successfully established with the origin provided during Client instantiation. The internal queue is initially empty, and requests can start queueing.

Calling Client.close() with queued requests, transitions the Client to the processing state. Without queued requests, it transitions to the destroyed state.

Calling Client.destroy() transitions directly to the destroyed state regardless of existing requests.

processing

The processing state is a state machine within itself. It initializes to the processing.running state. The Client.dispatch(), Client.close(), and Client.destroy() can be called at any time while the Client is in this state. Client.dispatch() will add more requests to the queue while existing requests continue to be processed. Client.close() will transition to the processing.closing state. And Client.destroy() will transition to destroyed.

running

In the processing.running sub-state, queued requests are being processed in a FIFO order. If a request body requires draining, the needDrain event transitions to the processing.busy sub-state. The close event transitions the Client to the process.closing sub-state. If all queued requests are processed and neither Client.close() nor Client.destroy() are called, then the processing machine will trigger a keepalive event transitioning the Client back to the pending state. During this time, the Client is waiting for the socket connection to timeout, and once it does, it triggers the timeout event and transitions to the idle state.

busy

This sub-state is only entered when a request body is an instance of Stream and requires draining. The Client cannot process additional requests while in this state and must wait until the currently processing request body is completely drained before transitioning back to processing.running.

closing

This sub-state is only entered when a Client instance has queued requests and the Client.close() method is called. In this state, the Client instance continues to process requests as usual, with the one exception that no additional requests can be queued. Once all of the queued requests are processed, the Client will trigger the done event gracefully entering the destroyed state without an error.

destroyed

The destroyed state is a final state for the Client instance. Once in this state, a Client is nonfunctional. Calling any other Client methods will result in an ClientDestroyedError.